

Le Réseau Universitaire Toulouse Midi-Pyrénées est un groupement d’intérêt public, sous tutelle du ministère chargé de l’enseignement supérieur et de la recherche.
Cré en 1995, cet organisme officiel rassemble aujourd’hui 22 membres, fondateurs ou associés dont :
Un contrat quadriennal de développement conclu entre le ministère chargé de l’enseignement supérieur et de la recherche et le Réseau Universitaire Toulouse Midi-Pyrénées établit le soutien spécifique -politique et logistique - apporté par le ministère aux missions du projet de site du Pôle.
Défini pour une durée de quatre ans avec révision à mi-parcours, ce cadre de développement s’inscrit dans la politique contractuelle liant l’Etat aux établissements d’enseignement supérieur et de recherche, fixant un engagement réciproque sur un programme d’action qui répond à la fois aux objectifs nationaux et aux besoins locaux.
Il intervient en complément des contrats quadriennaux conclus en propre avec chacun des établissements toulousains, relevant du ministère en charge de l’enseignement supérieur et de la recherche
Vos contacts au Réseau Universitaire Toulouse Midi-Pyrénées
15 rue des lois 31000 Toulouse
Tél. (standard) : +33.5.61.14.80.10
Télécopie : +33.5.61.14.80.20
Courriel : rutmp@rutmp.fr
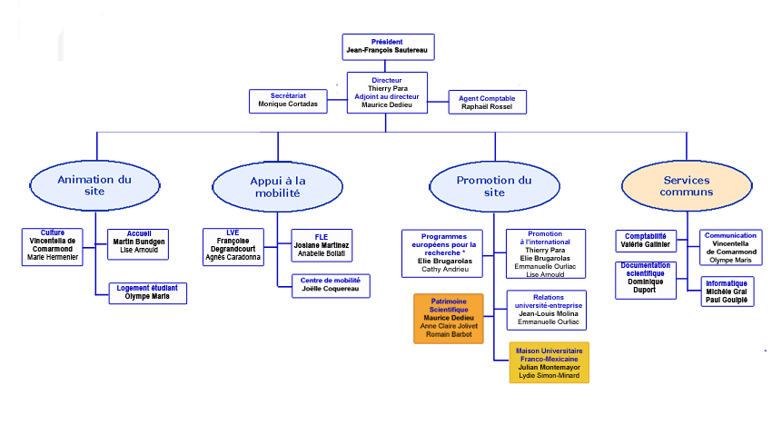
Direction
M. Thierry PARRA
Directeur
M. Maurice DEDIEU
Directeur adjoint
Courriel :mdedieu@rutmp.fr
Mme Monique CORTADAS
Secrétariat
Téléphone :05 61 14 80 16
Courriel :direction@rutmp.fr
Animation du site
Accueil étudiants et chercheurs étrangers
M. Martin BUNDGEN
Chef de la mission Accueil des étudiants étrangers
Téléphone :05 61 14 80 22
Courriel :bienvenue@rutmp.fr
Mme Lise ARNOULD
Téléphone :05 61 14 80 26
Courriel :lise.arnould@rutmp.fr
Mlle Faïza GUENATRI
Téléphone :05 61 14 80 13
Courriel :sortir@rutmp.fr
Logement étudiant
Mlle Olympe MARIS
Téléphone :05 61 14 80 18
Courriel :olympe.maris@rutmp.fr
Culture
Mme Vincentella DE COMARMOND
Chef de la mission culture
Téléphone :05 61 14 44 73
Courriel :Vincentella.DeComarmond@rutmp.fr
Mlle Marie HERMENIER
Téléphone :05 61 14 44 73
Courriel :culture@rutmp.fr
Institut européen en sciences des religions
Mme Chantal BORDES-BENAYOU
Téléphone :05 61 14 44 76
Courriel :iesr@rutmp.fr
Appui à la mobilité
Français Langue Etrangère - FLE
Mme Josiane MARTINEZ
Chef de la mission Français Langue Etrangère - FLE
Téléphone :05 61 14 80 23
Courriel :josiane.martinez@rutmp.fr
Mlle Anabelle BOLLATI
Secrétariat FLE
Téléphone :05 61 14 80 19
Courriel :fle@rutmp.fr
Langues Vivantes Etrangères - LVE
Mme Françoise DEGRANDCOURT
Chef de la mission Langues Vivantes Etrangères - LVE
Téléphone :05 61 14 93 42
Courriel :francoise.degrandcourt@rutmp.fr
Mme Agnès CARADONNA
Secrétariat LVE
Téléphone :05 61 14 80 15
Courriel :lve@rutmp.fr
Centre de mobilité - fnak
Mme Joëlle COQUEREAU
Téléphone :05 61 14 80 21
Courriel :joelle.coquereau@rutmp.fr
Promotion du site
Programmes européens pour la recherche
M. Elie BRUGAROLAS
Interreg
Téléphone :05 61 14 93 46
Courriel :bruga@rutmp.fr
Mlle Cathy ANDRIEU
Téléphone :05 61 14 80 28
Courriel :cathy.andrieu@rutmp.fr
Promotion à l’international
M. Thierry PARRA
Directeur
M. Elie BRUGAROLAS
Téléphone :05 61 14 93 46
Courriel :bruga@rutmp.fr
Mlle Emmanuelle OURLIAC
Téléphone :05 61 14 80 15
Courriel :internat@rutmp.fr
Mme Lise ARNOULD
Léonardo
Téléphone :05 61 14 80 26
Courriel :lise.arnould@rutmp.fr
Patrimoine scientifique
M. Maurice DEDIEU
Chef de la mission Patrimoine scientifique
Courriel :mdedieu@rutmp.fr
Mlle Anne-Claire JOLIVET
Téléphone :05 61 14 93 41
Courriel :jolivet@rutmp.fr
M. Romain BARBOT
Téléphone :05 61 14 93 40
Courriel :patrimoine@rutmp.fr
Relations université-entreprise
M. Jean-Louis MOLINA
Téléphone :05 61 14 80 25
Courriel :molina@rutmp.fr
Mlle Emmanuelle OURLIAC
Téléphone :05 61 14 80 15
Courriel :internat@rutmp.fr
Maison universitaire franco-mexicaine
M. Julian MONTEMAYOR
Directeur de la Maison universitaire franco-mexicaine
Téléphone :05 34 61 52 15
Courriel :julian.montemayor@rutmp.fr
Services communs
Communication
Mme Vincentella DE COMARMOND
Courriel :Vincentella.DeComarmond@rutmp.fr
Mlle Olympe MARIS
Téléphone :05 61 14 80 18
Courriel :olympe.maris@rutmp.fr
Documentation scientifique
Mme Dominique DUPORT
Téléphone :05 61 14 80 24
Courriel :duport@rutmp.fr
Informatique
Mme Michèle GRAL
Téléphone :05 61 14 44 71
Courriel :gral@rutmp.fr
M. Paul GOULPIÉ
Téléphone :05 61 14 93 49
Courriel :paul.goulpie@rutmp.fr
Comptabilité
M. Raphaël ROSSEL
Téléphone :05 61 14 80 11
Mlle Valérie GALINIER
Téléphone :05 61 14 80 11
Courriel :acompta@rutmp.fr
Calendrier Scolaire
Pour connaître les dates des vacances en cours où à venir, consultez le calendrier scolaire de Toulouse.
Accès à l’Université de Toulouse - PRES
15, rue des lois - F - 31000 TOULOUSE
Téléphone : +33.5.61.14.80.10 - Télécopie : +33.5.61.14.80.20
Serveur W3 : http://www.rutmp.fr
Courriel :  rutmp@rutmp.fr
L’Université de Toulouse - PRES est situé en plein coeur de Toulouse, au 15 rue des Lois.
Traverser la plce du Capitole et prendre la dernière rue sur la droite (après la pharmacie) en laissant l’hôtel de ville derrière soi.
les différents services :
Horaires d’ouverture : de 9 h 30 à 12 h 30 et de 13 h 30 à 16 h 45
Plan de situation :

N° 1 : UT1
N° 2 : UTM
N° 3 : UPS
N° 3.I : UPS-IUT A
N° 4 : INPT et INPT-FC site de Labège
N° 4.A : INPT-ENSAT
N° 4.C : INPT-ENSIACET site de Rangueil
N° 4.E : INPT-ENSEEIHT
N° 4.P : IPST
N° 5 : INSA
N° 6 : ISAE-SUPAERO
N° 7 : ISAE-ENSICA
N° 8 : ENAC
N° 9 : ENM
N° 10 : ENVT
N° 11 : EIP
N° 12 : CNRS
N° 13 : Conseil Régional Midi-Pyrénées
N° 14 : Ville Toulouse
N° 15 : CRCIMP
N° 16 : CCIT
N° 17 : ESCT
N° 18 : EMAC
N° 19 : ENIT
N° 20 : ENFA
N° 21 : ENSA
N° 22 : IUFM
N° 23 : IEP
N° 24 : CUFR
N° 25 : CNES
N° 26 : INRA
N° 27 : INSERM
N° 28 : ESBA
Les membres du Réseau universitaire Toulouse Midi-Pyrénées
Les membres du Réseau sont les établissements, collectivités et organismes fondateurs du groupement d’intérêt public, liés par la convention constitutive pour l’ensemble des missions et pour toute la durée de vie du groupement
Les associés du Réseau
Les associés sont les institutions qui, sans appartenir au groupement, coopèrent avec celui-ci de façon continue pour des missions particulières, sur une base contractuelle
  
Institut national de formation des maîtres 
Centre national de la recherche scientifique 
Groupe Ecole supérieure de commerce de Toulouse
Institut national de la recherche agronomique
Institut national de la santé et de la recherche médicale
Bordeaux
Maison Internationale
166, Cours de l’Argonne
F-33000 BORDEAUX
Téléphone +33.5.56.33.80.80
Télécopie +33.5.56.33.80.89 W3 : http://www.poleuniv.u-bordeaux.fr/
Mél : pole@poleuniv.u-bordeaux.fr
Grenoble
470, avenue de la Bibliothèque
BP 52 Domaine Universitaire
F-38402 ST-MARTIN-D’HERES Cedex
Téléphone +33.4.76.82.83.84
Télécopie +33.4.76.82.61.70 W3 : http://www-pole.grenet.fr/
Mél. : pole@grenet.fr
Ile-de-France Sud
Les Algorithmes - Bâtiment Euripide
F-91194 SAINT-AUBIN
Téléphone +33.1.69.35.60.17
Télécopie +33.1.60.19.58.29 W3 : http://www.u-psud.fr/europole
Mél : secretariat@pole-universitaire.u-psud.fr
Lille
1 bis, rue Georges Lefèvre
F-59044 LILLE Cedex
Téléphone +33.3.20.29.85.60
Télécopie +33.3.20.29.85.64 W3 : http://www.poleuniv-lille-npdc.fr
Mél. : lentiez@poleuniv-lille-npdc.fr
Lyon
Domaine Scientifique de la Doua, “La Pagode”
43, boulevard du 11 novembre 1918
F-69622 VILLEURBANNE Cedex
Téléphone +33.4.72.43.26.41
Télécopie +33.4.72.43.26.40 W3 : http://www.univ-lyon.asso.fr
Mél. : pul@univ-lyon1.fr
Montpellier Languedoc-Roussillon
163, rue Auguste Broussonnet
F-34090 MONTPELLIER
Téléphone +33.4.67.41.93.33
Télécopie +33.4.67.41.93.34 W3 : http://www.poluniv-mpl.fr/
Mél. : poluniv@univ-montp2.fr
Nancy-Metz
34, cours Léopold
F-54052 NANCY Cedex
Téléphone +33.3.83.17.67.67
Télécopie +33.3.83.17.67.65 W3 : http://www.europole.u-nancy.fr
Mél. : presidence@europole.u-nancy.fr
Caen Normandie
Campus Côte de Nacre - BP 5084
F-14078 CAEN Cedex 5
Téléphone +33.2.31.56.74.14
Télécopie +33.2.31.56.74.95 W3 : http://www.poluninorm.asso.fr
Mél. : pun@poluninorm.asso.fr
Rennes
12, avenue Janvier
F-35000 RENNES
Téléphone +33.2.23.44.84.50
Télécopie +33.2.23.44.84.55 W3 : http://www.europole-rennes.fr
Mél. : europole-rennes@wanadoo.fr
Strasbourg
11, rue Silbermann
F-67000 STRASBOURG
Téléphone +33.3.88.60.01.01
Télécopie +33.3.88.45.01.58 W3 : http://www-pole.u-strasbg.fr
Mél. : infopole@poleuropeen.u-strasbg.fr
**Toulouse Midi-Pyrénées **
15 rue des lois
F-31000 TOULOUSE
Téléphone +33.5.61.14.80.10
Télécopie +33.5.61.14.80.20 W3 : http://www.rutmp.fr
Mél. : rutmp@rutmp.fr
La “Mission Accueil” participe activement à l’intégration des étudiants, doctorants, chercheurs et enseignants étrangers :
La “Mission Recherche”,
La “Mission Relations internationales”, en concertation étroite avec l’ensemble de ses partenaires,
Accompagnemant linguistique : Ce service est proposé aux chercheurs, enseignants et étudiants de 3e cycle (2e cycle dans certains cas).
La “Mission Français langue étrangère” (FLE) offre des cours pour les non-francophones.
La “Mission Langues vivantes étrangères” (LVE) propose des formations dans diverses langues européennes et modimes.
Bienvenue à Toulouse, deuxième ville universitaire de France
Ensoleillée, festive, cosmopolite, au cœur de la région Midi-Pyrénées, Toulouse est l’une des villes les plus attractives de France.

Capitale occitane au parfum de violette, la « Ville Rose » étend ses murs de briques de part et d’autre de la Garonne. Dotée d’un riche patrimoine, elle n’en connaît pas moins l’activité de grande métropole, idéalement située à proximité de la mer Méditerranée, des monts pyrénéens, de l’océan Atlantique et de Barcelone.
Toulouse enchante par sa vieille ville : demeures médiévales et hôtels particuliers construits à l’âge d’or du pastel. La basilique Saint-Sernin est la plus importante et célèbre des églises romanes de la chrétienté, étape des pèlerins sur la route de Saint-Jacques de Compostelle. Le cloître des Jacobins offre son célèbre « palmier », chef d’œuvre de l’art gothique. L’ancien couvent des Ermites de Saint Augustin, le premier bâtiment français à avoir reçu le nom de musée, abrite la plus importante collection de sculptures romanes en Europe. L’espace d’Art Moderne et Contemporain occupe les bâtiments classés et rénovés des anciens abattoirs. Le Capitole, l’une des plus belles mairies de France, tire son nom de l’ancienne assemblée des Capitouls qui dirigeaient la ville.

La Garonne et le Canal du Midi (classé au patrimoine mondial de l’UNESCO) invitent aux croisières fluviales tandis que berges et quais se prêtent au farniente et au footing. Terre de musique, Toulouse accueille les plus grands interprètes du monde à la Halle aux grains ; opéras et ballets sont crés sur la scène du Capitole. Plusieurs théâtres jouent spectacles classiques et contemporains.
Elle est une terre gastronomique par son cassoulet, ses vins du Sud-Ouest, et ses nombreux marchés de produits régionaux.
Le rugby y est roi avec son équipe du Stade Toulousain : « les Rouge et Noir ».
Son Université, fondée en 1229, séduit tous les ans plus de 110 000 étudiants et se place ainsi juste derrière Paris. Le site de Toulouse Midi-Pyrénées rassemble 4 universités, plus de 300 laboratoires de recherche publique, nombre d’écoles d’ingénieurs et d’écoles doctorales.

Toulouse est fière de ses industries de pointe : aéronautique, spatial, électronique, informatique, biotechnologies.
A découvrir : le site d’Airbus France - qui assemble les gros porteurs A 330, A340 et le futur A 380 - ou encore la « Cité de l’Espace » avec la Station Mir et la Fusée Ariane 5.

Les principaux contacts pour vous aider …
Renseignements sur le logement et le transport, les démarches administratives, la vie universitaire, les activités sportives et culturelles :
Guide de l’étudiant et du chercheur étrangers : Le guide Ariane édition 2007 (pour le télécharger au format PDF cliquez ici !)
Contact :
M. Martin BÜNDGEN, Olympe MARIS
bienvenu@rutmp.fr
Public concerné : étudiants de 3e cycle, étudiants de 2e cycle (échanges européens)
Catalogue des Formations en Français Langue Etrangère : brochure et serveur W3
Contact :
Mme Josiane MARTINEZ
fle@rutmp.fr
Sorties sportives et culturelles de week-end au cours de l’année universitaire
Contact :
sortir@rutmp.fr
Et bien sûr, vous pourrez vous informer :
Sur les formations diplômantes du site
Guide des Formations diplômantes des établissements membres du Pôle : guide 2003 téléchargeable au format PDF en français (480 Ko), en anglais (416 Ko) ou en espagnol (476 Ko) et dernière mise à jour sur le serveur W3
Contact :
Mme Dominique DUPORT
formatio@rutmp.fr
Sur les équipes et les laboratoires de recherche du site
Guide de la Recherche académique régionale
Contact :
Mme Dominique DUPORT
duport@rutmp.fr

L’espace étudiant a pour objectif de faciliter l’installation des étudiants et des chercheurs.
Pour ce faire, un certain nombre de professionnels (Vittavi, LMDE, CAF, CRIJ, CIL Interlogement … ) se tiennent à votre disposition :
Du 2 au 13 juillet.
Du 27 août au 5 octobre.
Crous (Espace culture et espacebourses-logement), 58 rue du Taur.
du lundi au vendredi, de 10h à 17h.
Le Réseau universitaire peut :
Le Plan Toulouse Midi-Pyrénées Etudiants a été conçu pour les besoins des étudiants du site. Il facilite l’orientation de l’étudiant primo-entrant en situant les établissement d’enseignement supérieur et de recherche par rapport aux grands axes de transports (notamment les transports en commun), aux infrastructures du CROUS (cités, résidences, restaurants universitaires, cafétérias), aux organismes d’accueil et d’information, aux services administratifs (CAF, préfecture, mutuelles …), aux bibliothèques ainsi qu’aux lieux culturels et sportifs.
Des zooms des grands campus excentrés (Mirail et Rangueil), un plan de l’agglomération toulousaine et un plan de la Région Midi-Pyrénées complètent le plan du centre de Toulouse.
Tous les établissements d’enseignement supérieur et de recherche, les grands organismes de recherche et les principales bibliothèques sont référencés dans le répertoire.
Ce plan est disponible au Réseau Universitaire et dans les services de la vie étudiante ou des relations internationales de ses établissements membres, au CRIJ, au CROUS et auprès des autres partenaires qui ont soutenu ce projet :
La Région Midi-Pyrénées 
La Communauté d’agglomération du Grand Toulouse 
La Communauté d’agglomération du SICOVAL
La CAF de la Haute-Garonne
Vittavi 
Espace Accueil Étudiant
Logement, aides financières, sécurité sociale étudiante, transport, job…
Pour faciliter vos démarches, retrouvez les partenaires de la vie étudiante sur l’Espace Accueil Étudiant du 3 au 11 juillet et du 28 août au 26 septembre.
Vous obtiendrez en un seul lieu, toutes les informations nécessaires pour bien préparer votre rentrée.
Ouvert en continu du lundi au vendredi, de 10h00 à 17h00.
CROUS - 58 rue du Taur - Toulouse.

Réseau des Centres de mobilité européen (ERA-MORE)
Le Centre de mobilité Toulouse Midi-Pyrénées, au sein du Réseau universitaire participe au développement de l’Espace européen de la recherche et vise par ses actions, à encourager la mobilité internationale des scientifiques - chercheurs, enseignants et doctorants - accueillis dans des établissements d’enseignement supérieur et de recherche. Il contribue ainsi à renforcer l’attractivité internationale de Toulouse et de la région Midi-Pyrénées.
Le Réseau européen des centres de mobilité, ERA-MORE (Européen Research Area - Mobile Researchers), mis en place en 2004, à l’initiative de la Commission européenne, compte actuellement plus de 250 centres, dont 23 en France, implantés dans les régions.
Le portail européen de mobilité des chercheurs qui favorise la communication entre les centres, permet d’assurer une bonne visibilité au niveau européen.
www.europa.eu.int/eracareers/
L’action du Centre de mobilité s’inscrit dans la politique générale du Réseau universitaire qui constitue une structure de relais et d’appui, concrétisant ainsi l’ouverture européenne et internationale du site de Toulouse Midi-Pyrénées.
Dans un contexte d’ouverture et d’écoute, le Centre de mobilité participe à faciliter les conditions de travail des chercheurs dans les établissements d’accueil : il leur apporte une aide avant et durant leur séjour à Toulouse et en Midi-Pyrénées.
Tout en assurant les relations entre les établissements d’enseignement supérieur et de recherche du site, et les structures nationales et européennes - principalement la Fondation nationale Alfred Kastler / FnAK, le Centre de mobilité développe trois missions essentielles :
Réseau ERA-MORE
Joëlle COQUEREAU
Centre de mobilité
Réseau universitaire
Toulouse Midi-Pyrénées
15, rue des Lois
31000 Toulouse
www.rutmp.fr
coquereau@rutmp.fr
mobilitycentre@rutmp.fr
Fondation Kastler/FnAk
23, rue du Loess
67037 Strasbourg Cedex 2
www.fnak.fr
fondation@fnak.fr
Association Bernard Grégory/ABG
www.abg.asso.fr
contact@abg.asso.fr
France Contact
www.francecontact.net
Conférence des Présidents d’Universités
www.cpu.fr
contact@cpu.fr
Un réseau de centres de mobilité (ERA-MORE), a été mis en place, à l’initiative de la commission européenne. Il est destiné à promouvoir la circulation des chercheurs en Europe et dans le monde et à contribuer à l’essor d’un Espace européen de la Recherche.
Il s’agit notamment d’améliorer l’information et l’assistance aux chercheurs : en assurer la coordination au niveau national et européen, faciliter l’obtention des visas, encourager la mobilité intersectorielle et prendre en compte les problèmes liés à la carrière professionnelle de ces chercheurs.
Trois organisations "têtes de pont "en France, sont associées à la mise en œuvre du réseau : la CPU - Conférence des Présidents d’Université, la FnAK - Fondation Kastler, coordonnateur du projet français et l’ABG - Association Bernard Gregory, attachée particulièrement aux débouchés professionnels des chercheurs. Au plan opérationnel, 23 sites géographiques dont Toulouse Midi-Pyrénées, ont été définis à ce jour.
Les pôles universitaires essentiellement, constituent les structures d’appui et les lieux de mutualisation des actions retenues. C’est ainsi qu’à Toulouse, le Réseau universitaire, qui abrite le Centre de mobilité pour la région Midi-Pyrénées et la Fondation Kastler ont concrétisé leur collaboration par la signature d’une convention de coopération.
Par ailleurs dans les établissements d’enseignement et de recherche des correspondants joueront un rôle d’information et de médiation entre ce réseau et les besoins manifestés localement par les chercheurs.
Parallèlement, l’Etat, les collectivités territoriales et la communauté scientifique sont appelés à se mobiliser pour améliorer l’attractivité des sites d’accueil des chercheurs étrangers.
Un portail européen de mobilité des chercheurs, assorti d’une charte informatique, constitue l’outil proposé aux établissements universitaires et mis à la disposition de tous les chercheurs - Europe et hors Europe. Il permet de faciliter la communication entre les centres et d’assurer une bonne visibilité au niveau européen. Les pôles affichés sur le portail sont des facilitateurs d’accès. http://www.europa.eu.int/eracareers
Enseignants, chercheurs et doctorants d’établissements étrangers
Le Centre de Mobilité Toulouse Midi-Pyrénées et la Mission Culture-Vie étudiante proposent un atelier lecture : Mot à mot - partages
Le 5 juin de 18h30 à 20h
Médiathèque du Musée des Abattoirs
Musée des Abattoirs :76 allées Charles de Fitte - Toulouse
Métro A station Saint-Cyprien
Renseignements : 05 61 14 80 21 / mobility@univ-toulouse.fr / joelle.coquereau@univ-toulouse.fr
Université de Toulouse - Pôle de recherche et d’enseignement supérieur / PRES
Centre de mobilité Toulouse Midi-Pyrénées - Département des relations européennes et internationales / DREI
Mission Culture - Département formation / vie étudiante
15 rue des Lois - Toulouse
La mission relations internationales
La mission relations internationales du Réseau universitaire Toulouse Midi-Pyrénées poursuit deux objectifs :
Guidé par le principe de subsidiarité, le Réseau universitaire Toulouse Midi-Pyrénées a parmi ses principales missions :
la promotion du site :
l’appui à la mobilité
Cette rubrique permet de consulter le potentiel de formation en Midi-Pyrénées, les établissements de formation partenaires du Pôle de Toulouse :
Le Guide de la recherche auquel vous allez accéder présente de façon quasi-exhaustive l’ensemble de la recherche publique en Midi-Pyrénées, au-delà des établissements constituant le PRES Université de Toulouse.
Etablissements d’enseignement supérieur et de recherche présents sur le site :
Universités, grandes écoles, instituts
Organismes de recherche nationaux
Structures de recherche (UMR, Equipes d’Accueil…) et structures fédératives (Fédération, IFR, GDR) labellisées, Ecoles doctorales accréditées par le Ministère en charge de l’Enseignement Supérieur et de la Recherche :
Listes par grands secteurs thématiques scientifiques
Liste des Ecoles doctorales
Liste des laboratoires européens et internationaux
Accès multicritères aux compétences en recherche académique :
Pour favoriser la coopération entre les acteurs, et renforcer l’attractivité du potentiel d’enseignement supérieur et de recherche :
De nouveaux instruments coopératifs
Les Pôles de compétitivité :
de niveau mondial : aéronautique, espace et systèmes embarqués
national : cancer-bio-santé
national : AgriMip Innovation (monde agricole et agroalimentaire)
Les Réseaux thématiques :
de recherche avancée : RTRA Aéronautique et RTRA Ecole d’Economie de Toulouse
de recherche et de soins : RTRS Innovations thérapeutiques en Cancérologie
Les Instituts Carnot : CIRIMAT et LAAS, ONERA, Ecole des Mines
Initiative régionale d’Hôtel à projets : l’ITAV-Institut des Technologies Avancées en Sciences du Vivant
Autres structures transversales :
La MSHST-Maison des Sciences de l’Homme et de la Société de Toulouse : http://w3.univ-tlse2.fr/msh/
La Génopôle : http://www.genotoul.fr
Le pôle “Terre Vivante et Espace” : http://www.omp.obs-mip.fr/tve/
Structures de transfert/valorisation :
Les Laboratoires communs
Les CRITT-Centres Régionaux d’Innovation et de Transfert de Technologie et CRT-Centres de Ressources Technologiques
Les PFT-Plateformes Technologiques
Organismes régionaux d’interface et d’innovation :
L’Agence Régionale d’Innovation Midi-Pyrénées Innovation : http://www.midipyrenees-innovation.fr
L’Agence de Valorisation de la Recherche en Midi-Pyrénées AVAMIP : http://www.avamip.fr
L’Agence de développement économique Midi-Pyrénées Expansion : http://www.midipyrenees-expansion.fr
Les incubateurs en Midi-Pyrénées :
L’incubateur en Midi-Pyrénées : http://www.incubateurmipy.com
Les incubateurs constitués dans les établissements d’enseignement supérieur ou organismes de recherche
Des acteurs institutionnels et leurs instruments, sur le plan régional, national et européen. Notamment :
La DRRT-Délégation Régionale à la Recherche et à la Technologie Midi-Pyrénées : http://www.drrtmip.cict.fr
Le Conseil Régional de Toulouse Midi-Pyrénées : http://www.midipyrenees.fr et son CCRRDT-Comité Consultatif Régional pour la Recherche et le Développement Technologique
L’étude de l’INSEE : La Recherche en Midi-Pyrénées (Dossier n° 123, septembre 2004)
Des structures et actions d’animation/culture scientifique et technique
L’Université de Toulouse - PRES - a mis en place un dispositif de formation en langues à travers deux missions ; le FLE (français langue étrangère) et le LVE (langues vivantes étrangères).
Ces cours sont réservés exclusivement aux doctorants, enseignants, chercheurs, enseignants-chercheurs, étudiants.
Dernier ajout : lundi 24 mars 2008
La Mission Relations Université - Economie réalise ses activités dans 3 domaines d’intervention :
Les programmes européens sont les instruments privilégiés pour la mise en œuvre des actions.
La Mission animée par Jean-Louis Molina chagé de Mission, Emmanuelle Ourliac, chef de projet, est au service des membres du Réseau Universitaire Toulouse Midi-Pyrénées pour vous informer, vous aider dans le montage de projets et vous accompagner dans la gestion et le suivi de projets européens de coopération université - économie.
Jean-Louis Molina : molina@rutmp.fr
Emmanuelle Ourliac : internat@rutmp.fr
Le Réseau sensibilise à la sauvegarde du patrimoine scientifique et technique contemporain du site. Dans cette perspective, est conduit un travail d’inventaire du patrimoine matériel (instruments, notices, etc.) ou immatériel (témoignages de chercheurs filmés). A ce jour, 986 objets et notices ont été répertoriés, plus de 8000 clichés ont été pris, et 5 témoignages de chercheurs ont été recueillis. L’objectif est de valoriser ce travail auprès de divers publics, notamment scolaire et universitaire : expositions et mise en ligne sur deux sites, l’un national sous l’égide du musée des Arts et métiers www.patstec.fr et l’autre régional www.patrimoine-scientifique.rutmp.fr.